服務熱線:15195518515在線客服:1464856260
傳真號碼:0517-86801009
郵箱號碼:1464856260@qq.com
網 址:http://m.baolongseals.com
地 址:江蘇省金湖縣理士大道61號
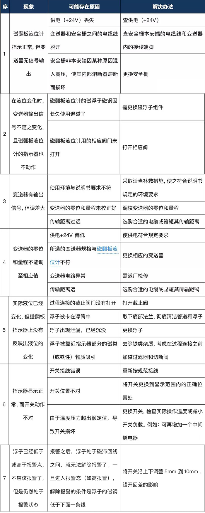
磁浮子遠傳液位計液位指示不變
磁浮子遠傳液位計是基于連通器和磁性耦合原理實現液位實時測量的液位儀表。磁浮子遠傳液位計能用于高溫、防爆、防腐、食品飲料等場合、作液位的就地顯示或遠傳顯示與控制。可做到高密封、防泄漏和在高溫、高壓、高粘度、強腐蝕性條件下安全可靠地測量液位,全過程測量無盲區、顯示醒目,讀數直觀,并且測量范圍大,配上液位報警控制開關,可實現液位或界位的上下限報警和控制,配上干簧管遠傳變送器,可將現場的液位信號以4~20mA的電流形式遠端傳送回機房或控制室,實現遠距離檢測、指示、記錄與控制。
磁浮子遠傳液位計廣泛用于電力、石油、化工、冶金、環保、船舶、建筑、食品等行業生產過程中的液位測量與控制。盡管磁浮子遠傳液位計優勢明顯,但如果選型或使用不當,仍會出現這樣那樣的故障。實際使用過程中,磁浮子遠傳液位計的常見故障有以下幾種:
1、量程過小
當機組運行時油槽中的油也將隨機組大軸旋轉,由于離心力的作用,靠近油槽壁的油位將會顯著升高。此時如果量程選擇不當,比如選擇的是小量程的磁浮子遠傳液位計,則儀表顯示的液位將顯著高于停機時的液位值。同時旋轉運動的油液會沿機組大軸方向上下波動,使磁開關被反復觸發,上位機出現信號刷屏,嚴重影響運行人員工作。而提高磁浮子遠傳液位計位置雖可避免液位過高信號被觸發,但又將使液位低和過低信號被觸發。
量程過小的磁浮子遠傳液位計有效距離較短,設置磁開關在磁浮子遠傳液位計管壁將會緊湊,后期磁開關位置的調整十分困難,磁開關可移動位置有限,后期調整報警值不便。
2、安裝不當
磁浮子遠傳液位計安裝位與地面保持垂直,由于磁浮子主要受自身重力和浮力影響,如果磁浮子遠傳液位計傾斜安裝,會使磁浮子與管壁摩擦力增大,影響磁浮子正常上浮。另外,磁浮子遠傳液位計本身重量較大,側面與罐體連接的引流管受力較大,因此在量程較大(一般為3m以上)時,必須在中間安裝輔助支撐裝置,用以減輕引流管的受力。
如果磁浮子遠傳液位計安裝不當,則使儀表無法準確反映實際液位,使現場操作人員誤判油位,并進行錯誤的加油或排油工作。而油位過高將使運行的機組甩油,污染其他設備,油位過低則無法使軸瓦得到有效冷卻,瓦溫升高,嚴重導致機組燒瓦停機。在振動大的環境內,由于引流管受力較大,在其與油槽焊接部位可能發生斷裂,而一旦油槽中的油大量瀉出,將會威脅到軸瓦的正常運行,導致機組停運。
3、磁場干擾
將磁浮子遠傳液位計安裝在水電機組附近時,由于設備運行時電纜中會產生磁場,易使磁開關受到影響,發生誤動作。另外,為滿足水電站無人值守的要求,均會在磁浮子遠傳液位計上設置多個磁開關,這些磁開關距離較近時會相互干擾,即磁浮子磁性較強,當觸發1個磁開關動作后,會連帶觸發相鄰的磁開關動作,報送錯誤的信號給監控系統。
4、未進行冗余設置
目前,已實現自動化和信息化的水電廠,均要求信號上送及時準確,單套磁浮子遠傳液位計不能滿足無人值班要求,因為一旦發生故障,油槽液位情況將失去監控,這樣在處理故障時將缺少參考對照,從而加大了故障處理的難度。同時,油槽油位也可能存在局部的差異,單套磁浮子遠傳液位計不能全面及時反映油槽中油位的實際情況,進而影響現場操作人員對油位的判斷。




|